书馆banner

您的位置:首页 > 书馆 > 工程档案

铁路运营隧道结构病害治理技术研究现状和发展趋势

作者:卓越, 牛富生,卫心怡,林春刚,贺雄飞, 李荆  来源:隧道建设  发布:2026/2/4  浏览: + 放大字体 | - 减小字体

摘 要:我国铁路运营隧道规模巨大,结构病害治理是运营维护的重要任务,从病害基本情况、研究现状、工程案例和发展趋势4 个方面依次展开梳理铁路运营隧道结构病害治理技术。首先,通过调研对运营期铁路隧道结构病害类型和成因进行分析。隧道病害按发生部位可分为主体结构病害、附属结构病害和附属设施病害,铁路运营隧道结构出现较多的病害及缺陷主要为衬砌渗漏水、裂损、隧底病害和背后空洞; 病害成因可归纳为由外部因素和内部因素造成,外部因素包括外力和环境2 方面,内部因素包括材料、施工和设计3 方面。其次,梳理铁路运营隧道结构病害治理技术发展现状,当前已围绕治理材料、设备、工法和决策系统等方面开展多元探索,形成多技术协同应用的基础格局。随后,通过典型工程案例分析现有技术的工程使用情况,提炼出技术优化的关键需求。再次,研究分析铁路运营隧道结构病害治理技术发展趋势。主要趋势包括: 1)材料方面,逐步向超强、耐久和绿色低碳方向发展,如玄武岩纤维增强复合材料。2)设备方面,趋于集成化、自动化和多功能化,如综合整治台车,在自动化升降平台基础上,搭载拌钻注检集成的注浆设备、衬砌拆除与重做集成的拆衬设备和锚喷集成的锚喷设备等。3)工法方面,结合新型材料和设备工法将更加注重装配式、喷射式和3D 打印等快速施工技术的发展。4)智能推荐决策系统方面,向智能、全面、指导性的方向发展。

0 引言

我国是世界上铁路运营隧道规模最大的国家。截至2024 年底,我国铁路营业里程达到16. 2 万km,投入运营的铁路隧道18997 座,总长24246 km,其中,已投入运营的高速铁路总长超过4. 8 万km,共建成高速铁路隧道4917 座,总长8279 km。自20 世纪初自主修建第1 座越岭铁路隧道八达岭隧道起,我国铁路隧道修建技术在建设中不断发展,隧道工程规模与数量高速增长的同时也隐含了许多缺陷与薄弱之处。经过长时间运营,由于早期设计不足、施工质量控制不当、建筑材料劣化、自然灾害、养护不足等诸多因素的综合影响,不少隧道结构逐渐出现了各类病害,给承载结构的稳定性和安全性以及司乘人员的人身财产安全带来了一定的隐患。

2002 年铁道部运输局组织调查了大秦线52 座隧道病害情况,隧道总延长67. 197 km,调查结果表明存在的主要问题有: 隧道严重漏水(13 座)、衬砌严重腐蚀裂损(2 座)、隧道内线路翻浆冒泥(4 座) 等。2008 年沈阳铁路局探查了辖内226 座隧道劣化情况,其中结构渗漏水和衬砌裂损隧道数量最多,分别为156 座和120 座。2013 年中国铁道科学研究院现场调研了朔黄铁路77 座隧道服役状态, 总延长66338 m,结果表明朔黄铁路隧道主要病害为渗漏水、衬砌开裂、基底下沉与翻浆冒泥。2018 年华阳统计了1995 座客货共线铁路隧道结构病害情况,总延长1397 km,衬砌渗漏水、衬砌破损及底部结构(包括铺底、侧沟等)损坏是3 大主要病害类型,约占总隧道结构病害比例的97%。2021年中国铁道科学研究院调研了襄渝线79 座直墙式铁路隧道衬砌病害,3 大主要病害渗漏水、裂缝、空洞分别有653、553、78 处。不同阶段、不同组织或学者对铁路运营隧道结构病害的调查统计结果略有差别,但是总体而言,铁路运营隧道结构病害及缺陷主要为衬砌渗漏水、裂损和背后空洞; 同时,由于铁路列车荷载的长期作用,隧底病害较为常见,不仅可能影响行车舒适性,甚至在严重情况下可能危及行车安全,因此,铁路隧道隧底病害应予以重视。

铁路运营隧道数量多、里程长、年代跨度大、空间分布广、遗留问题多、病害类型多样; 铁路列车荷载影响大,较公路隧道,限界和隧底变形影响更大,天窗期治理时间更紧,为减少二次复工,延长全寿命周期,针对隧道病害治理进行了大量的研究,开发了多种新材料、新设备、新工法。然而,目前的研究多聚焦于某一类具体的病害或某一个具体的项目,未形成系统化的铁路隧道病害治理技术体系。本文在查阅大量文献资料的基础上,对铁路运营隧道结构病害基本情况(包括类型和成因)以及治理技术研究现状进行梳理。结合近年来业界涌现的相关技术研究成果,对未来发展趋势进行展望,以期为铁路运营隧道结构病害治理绿色化、集成化、快速化和智能化发展提供有益参考,以推动隧道运营的安全性、高效性和高质量化。

1 铁路运营隧道结构病害基本情况

1. 1 铁路运营隧道结构病害类型

要全面、快速、准确地治理隧道病害,首先要合理划分病害类型,进行修复加固工作时才能做到有条理无遗漏。《铁路工务技术手册: 隧道》中将隧道病害分为隧道漏水、衬砌腐蚀、衬砌裂损、隧道冻害、洞门损坏、整体道床裂损、附属结构物损坏7 种。《铁路桥隧建筑物劣化评定 第2 部分: 隧道》中将隧道劣化类型分为拱墙衬砌劣化、隧底结构劣化、防排水劣化、防灾疏散救援机电设备、土建设施劣化、洞口及附属设施劣化6 大类。《城市轨道交通设施养护维修技术规范》规定应对区间隧道的主体结构、附属结构及附属设施进行定期检查。许多文献均对隧道病害进行了归纳总结。综合以上规范和手册,可将隧道病害按发生部位进行分类,一级分类包括主体结构病害、附属结构病害和附属设施病害。其中,附属结构主要包括联络通道、迂回风道和区间风道等,附属设施涵盖排水设施和疏散平台等。除附属设施中杂物堵塞类问题需通过清理疏通方式处理外,附属结构和附属设施中的病害修护均可参照主体结构的修护方法进行。隧道病害分类如图1 所示。

图1 隧道病害分类图

此外,多数隧道普遍存在一项较严重的隧道缺陷,即衬砌背后空洞。这类缺陷占比较高,且易引发严重的隧道结构病害,因此许多从业者将其列入应重点关注和治理的对象,并研究出一系列注浆加固新技术。研究初期,部分文献未对“病害“与”缺陷“进行明确区分,将两者混为一谈。尽管这一混淆并不影响施工实践,但可能对后续研究和技术推广产生一定的误导。

1. 2 铁路运营隧道结构病害成因

铁道部工务局从隧道漏水、衬砌裂损、隧道冻害、洞门损坏、整体道床损坏和附属构筑物损坏6 个方面分别对隧道病害进行了原因分析。关宝树将隧道变异原因分为外力因素、材质劣化因素和其他因素3 类。廖茂汀对基床病害成因从列车的反复动力作用、地下水的侵蚀作用、隧道底部结构设计薄弱和排水设计不合理、施工工艺不合理和质量存在缺陷、日常养护维修不到位5 个方面进行了分析。常凯统计分析了影响底部上拱的主要影响因素。马超锋对整体道床与仰拱填充层或铺底间离缝、下沉和上拱3 种病害成因进行了总结。潘红桂分析了八苏木隧道衬砌裂缝、渗漏水和冻害3 类病害产生的原因。李沿宗等汇总了我国铁路隧道渗漏水成因。时旦对背后空洞和混凝土不密实、渗漏水、裂损、材料劣化4 种病害缺陷进行了分析。余东洋将隧道衬砌背后空洞缺陷成因分为地质及周围环境影响、施工因素和技术因素3 个方面。

铁路运营隧道结构病害的成因复杂多样。一些学者从原因出发,分析不同因素对隧道造成的不良影响;另一些学者从具体病害入手,探讨可能的成因。概略而言,可以分为2 大类: 外部因素和内部因素。外部因素包括外力和环境2 方面,内部因素包括材料、施工和设计3 方面。铁路运营隧道结构病害成因如表1 所示。具体工程中的具体病害通常由表1 中1 项或多项因素共同作用所致。

目前,对于铁路运营隧道结构病害成因的研究主要为定性分析,多重因素的共同影响加之地质水文条件的复杂多变,使得根据病害表现准确推断成因具有较大难度。因此,深入研究隧道病害的产生机制和发展规律,是实现“标本兼治”的关键。

表1 铁路运营隧道结构病害成因

2 铁路运营隧道结构病害治理技术研究现状

铁路运营隧道结构病害治理的关键在于明确采用何种材料、使用何种设备、运用何种工法,以及如何快速确定上述问题的最优方案,即建立智能推荐决策系统。下文将分别从材料、设备、工法和智能推荐决策系统4 个方面进行总结与分析。

2. 1 铁路运营隧道结构病害治理材料研究现状

铁路运营隧道结构病害治理材料种类繁多,各种材料的力学性能和耐久性能差异较大,且每种材料的适用条件和范围各不相同。因此,在选择治理材料时,需根据铁路隧道结构病害的类型、等级、设备、工法等因素进行综合考虑。隧道结构病害治理包括多种方法,常用的治理材料主要包括锚杆、钢拱架、砂浆、混凝土、注浆材料等。

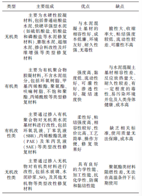
锚杆逐渐向高强度、低成本方向发展,钢拱架逐渐向轻量化、高承载型钢发展,主要起结构性支撑作用。针对铁路隧道常见的病害及缺陷,如衬砌开裂、渗漏水及背后空洞,除了结构性支撑类材料,还需采用具备防渗漏、耐腐蚀、可注浆等功能的复合型材料,包括砂浆、混凝土和注浆材料等,这类兼具功能与结构属性的材料均以胶凝粘结或聚合粘结为核心作用机制,其性能调控依赖于组分设计。综合国内外的研究和应用现状,隧道病害治理中常用的胶凝/ 聚合粘结材料按照组成成分可分为无机类、有机类、有机改性类和无机改性类4 大类,主要组成及其优缺点如表2 所示。

表2 治理材料的分类及其优缺点

为改善砂浆或混凝土的脆性,能有效增强增韧的纤维材料受到土木工程领域的广泛关注。根据纤维材料的类型,可分为碳纤维、芳纶纤维、玻璃纤维、玄武岩纤维、金属纤维、硼纤维、陶瓷纤维、聚烯烃纤维、PBO(聚对亚苯基并双噁唑)纤维等。碳纤维(CF)、玻璃纤维(GF)、芳纶纤维(AF)和玄武岩纤维(BF)在结构加固中均得到了广泛应用和关注。常见纤维性能对比如表3 所示,其中,碳纤维、玻璃纤维、芳纶纤维较早得到应用。碳纤维具有轻质、高强、硬度大、耐高温等特点,但同时也具有脆性、导电性和易燃性; 芳纶纤维具有高强度、高模量、耐高温和耐化学腐蚀性能; 玻璃纤维具有良好的绝缘性能、耐腐蚀性能和耐高温性能,但相对较脆。

表3 常见纤维性能对比

玄武岩纤维以火山喷发形成的玄武岩为原料,玄武岩分布广泛,且在正常生产加工过程中不会产生有毒物质,无废气、废水或废渣排放,无碳排放,易降解回收。我国自2002 年将玄武岩纤维列入国家“863”计划,并随后出台了一系列产业政策,鼓励和指导玄武岩纤维产品的发展。随着玄武岩纤维生产工艺的不断进步,其制作成本逐渐降低,应用推广逐步扩大。玄武岩纤维在铁路运营隧道结构病害治理中的应用,成为一个重要的发展方向。

目前,市面上已有多种用于铁路隧道衬砌混凝土的治理材料,这些材料基本满足标准要求,但在实际应用中,治理效果常常不太理想,存在治理后再破坏的情况,需要反复进行治理。因此,防水抗渗效果好、与基体粘结强度高、能与结构形成一体、抗腐蚀能力强、耐高湿、耐老化、抗冻性能好且绿色环保无污染的新型高性能材料是隧道病害治理材料的发展方向。

2. 2 铁路运营隧道结构病害治理设备研究现状

铁路运营隧道结构病害治理设备可分为通用设备、专用设备和综合整治作业台车3 大类。进行隧道病害治理的通用设备,如电锤钻、搅拌机、注浆泵、电焊机、空压机、发电机组等产品厂家众多,制造技术已趋于成熟,需要根据现场情况综合考虑通用设备的功能、技术性能、便捷性和造价等因素进行设备选型。

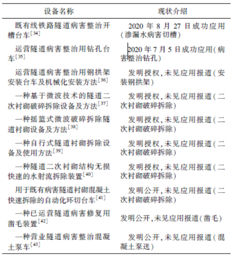
隧道病害治理专用新设备如表4 所示。针对隧道病害治理作业中施工难度大、劳动强度高、作业效率低的工序,专用设备的研究相对不足。目前,大部分专用设备仍停留在发明专利构想和概念设计阶段,仅有少数几例应用报道,缺乏实际投入使用的设备产品。因此,应进一步改进制造技术,降低产品售价,推动设备的大范围推广应用,从而提高隧道病害治理施工效率。

综合整治作业台车如表5 所示。与专用设备类似,综合整治作业台车大多仍停留在发明专利构想阶段,实际应用较少。目前,隧道病害治理作业普遍采用搭设脚手架或单一功能整治台车的方式进行。由于铁路运营隧道结构病害往往在同一隧道内呈现多种病害共存的情况,目前对其综合整治施工设备配套的研究较少,实体装备更是凤毛麟角,导致治理施工效率无法进一步提升。因此,机械化、信息化、智能化将成为隧道病害治理综合整治作业台车领域的重要发展方向。

表4 隧道病害治理专用新设备

表5 综合整治作业台车

2. 3 铁路运营隧道结构病害治理工法研究现状

铁道部工务局对隧道漏水、衬砌腐蚀、衬砌裂损、隧道冻害、洞门损坏、整体道床损坏和附属构筑物损坏7 种病害的治理措施从适用条件和技术要求等方面进行了详细说明。关宝树建立了部分变异原因(外因)与整治方法的对应关系表和衬砌劣化、剥落、漏水、冻害的对策选择表。还有许多研究人员结合铁路隧道病害治理工程实例,详细分析病害原因和机制,针对衬砌裂损、渗漏水、隧底病害等的治理,进行了较全面的研究。

隧道结构病害治理可分为病害修复和结构加固2 方面。对于不影响结构受力的病害,可以仅进行病害修复,阻止病害继续劣化。病害修复工法汇总如表6 所示。针对衬砌裂损、衬砌渗漏水、衬砌脱空、衬砌侵腐、衬砌冻害和隧底病害等不同类型的病害,依据其适用情况和严重程度,对传统隧道结构病害修复工法进行了总结分析。其中,某些工法根据具体情况更换材料后,可适用于多种病害治理,例如,凿槽嵌补既适用于线状渗漏水治理,又适用于裂缝治理。

对于影响结构受力的病害,不仅应处理可观测或检测到的问题,还要加固衬砌结构,以确保隧道结构能够保持良好的承载能力。结构加固工法汇总如表7 所示。针对不同病害严重程度及具体现场情况,可采用单一或多种工法组合。隧道所处地下环境的复杂性和致病原因的多样性,决定了隧道病害治理方案需要具备灵活性和针对性。

表6 病害修复工法汇总

表7 结构加固工法汇总

铁路运营隧道的时间窗口有限,传统治理工法所需时间较长,经常需要停运进行病害治理,影响隧道的正常使用。因此,如何快速、安全、高质地进行铁路运营隧道结构病害治理是未来一段时间必须解决的关键问题。实现铁路运营隧道结构病害的快速治理,既要研发快速治理材料,又要研发快速治理设备,同时还要结合新技术、新材料、新设备和智能化手段,改进治理工法,全方位提升治理技术水平。

2. 4 运营隧道结构病害智能推荐决策系统研究现状

现有隧道结构病害治理推荐决策技术和决策系统如表8 和表9 所示。推荐决策技术主要分为2 种类型,一种是通过数学方法或计算机算法,根据不同评价准则将病害分级,进而对应不同的治理工法; 另一种是首先建立对策库,然后根据不同评价准则,采用层次分析法等决策方法选择合适的治理工法。推荐决策系统主要是内置专家决策库,根据用户需求,结合多种算法,快速提供决策方案。

现有隧道运维系统基本实现了数据采集标准化、分析处理智能化、养护决策科学化和业务管理信息化,为运营隧道的健康服役和减少事故提供了技术手段。然而,针对隧道结构病害治理的智能推荐决策部分关注不足,现有建议较为宽泛,缺乏配套材料、设备及工艺工法注意事项,对施工现场指导意义有限。此外,目前的推荐决策系统主要针对公路隧道,未见具有病害治理智能推荐决策功能的铁路隧道运维系统。

表8 隧道结构病害治理推荐决策技术

表9 隧道结构病害推荐决策系统

3 典型工程案例分析

以某铁路为例,施工线路全长29. 36 km,项目含长大隧道2 座。工程于2009 年5 月开工建设,2014年6 月30 日主体工程完工,2014 年12 月26 日开通运营。

2017 年12 月—2018 年5 月,对隧道敲击排查发现48 处疑似衬砌病害缺陷问题,经二次钻孔及无损检测,确认属于一般性质量问题28 处(包括裂缝、混凝土质量缺陷、止水带外露等),属于较大较严重问题13 处(包括空洞等)。

本案例聚焦衬砌裂缝、渗漏水、背后空洞3 类核心病害,全面落地研究现状中的治理技术体系。材料方面采用环氧砂浆、环氧树脂浆液、复合式膨胀橡胶条等常用封堵与加固材料; 设备层面以电锤钻、注浆泵、空压机等通用设备为主,受限于专用设备多停留在专利构想、实际应用较少的现状,未采用钻孔台车、开槽台车等专用装备; 工法上集成注浆封缝、凿槽排水、衬砌重建等成熟工艺,因综合整治作业台车实体装备稀缺,施工仍依赖传统脚手架; 系统层面采用 “人工排查检测—经验化分类评估—针对性治理—人工复核” 的传统模式,未借助智能推荐决策系统,契合当前铁路隧道缺乏专用病害治理智能决策系统、现有系统建议宽泛且缺乏配套指导的现状,既验证了现有通用设备与成熟工法的适用性,也直观暴露了专用设备落地不足、综合作业装备缺失、智能决策支撑薄弱的3 重痛点,为技术优化提供了直接实践依据。

3. 1 衬砌裂缝

针对一般衬砌裂缝,完全依赖人工经验分类处理:1)素混凝土裂缝。干缩裂缝等非结构性裂缝不处理,表层非贯通性裂缝及环向贯通性裂缝(无错台、不发展)采用骑缝锚杆补强 + 注浆封缝,拱部多条张开型或网状结构性裂缝先锚杆补强再注浆封缝。2)钢筋混凝土衬砌裂缝。对于裂缝宽度小于0. 2 mm 的不进行处理; 裂缝宽度大于0. 2 mm 非贯通性裂缝,无错台,且通过观测裂缝不再发展,采用注浆封缝处理; 裂缝宽度大于0. 2 mm 贯通性裂缝,无错台,且通过观测裂缝不再发展,采用骑缝锚杆(锚管)补强注浆封缝处理。衬砌裂缝治理效果如图2 所示。

图2 衬砌裂缝治理效果图

3. 2 衬砌渗漏水

针对衬砌渗漏水,按照预先引水,然后处理漏水缝,再按衬砌内部注浆的顺序进行。

1)衬砌凿槽排水。以下2 种情况采用凿槽排水:一是对于线流、股流、射流等水量较大并且具有单一漏水点位的边墙施工缝、衬砌裂缝、渗水点,采用凿槽埋管进行引排; 二是拱部经衬砌内部注浆后,渗漏水集中于一点且水量较大而形成一处线流、股流时进行引排。排水采用壁厚小于3 mm 的PVC 管,提前将PVC管对半剖开,用环氧砂浆填实压浆固定PVC 管。

2)内部注浆。对于水量较小、水流分散而不便引排的拱部施工缝、衬砌裂缝及个别出水点、渗水面进行衬砌内部注浆,以封闭水流通道及衬砌裂缝,或使水流相对集中便于引排。拱部衬砌内部注浆采用环氧树脂浆液。注浆管安装后,均采用环氧砂浆填塞孔管间隙进行封缝固管。

3)裂缝嵌缝堵漏。在施工缝或局部衬砌裂缝浸水、渗水和潮湿等,采用衬砌内部注浆后采取嵌缝堵漏。嵌缝堵漏根据渗水量及衬砌缝的性质分为2 种处理方法。方法1: 适用于裂缝有少量滴水、渗水,主要用于环向裂缝、施工缝的处理,采用嵌入复合式膨胀橡胶条,并结合边墙凿槽埋管,将水引至侧沟。方法2:适用于裂缝潮湿、浸水,主要采用嵌入自粘型膨胀橡胶止水条,进行封堵。

衬砌渗漏水治理前后对比如图3 所示。

图3 衬砌渗漏水治理前后对比图

3. 3 衬砌背后空洞

1)当拱部欠厚值在设计厚度1/3 以下,范围在每延米拱部面积1/5 以下(欠厚环向长度小于3 m)时,无筋地段采用注浆充填空洞,有筋地段采用细石混凝土充填空洞,并进行二次注浆充填,同时在欠厚区域外延1 m 范围内设置ϕ22 mm 全长锚固型锚杆,单根长3 m,间距为0. 8 m×0. 8 m,锚杆与防水板间采用止水胶进行封堵。

2)当拱部欠厚值在设计厚度1/3 以上、1/2 以下,范围在每延米拱部面积1/5 以下(欠厚环向长度小于3 m)时,对欠厚区域混凝土进行凿除,衬砌周边应凿成外窄内宽的倒梯形,并在凿除区域内植筋设钢筋网(无筋段), 脱空欠厚区域外延1 m 范围内设置ϕ22 mm 组合中空锚杆,单根长2. 5 m,间距为0. 8 m×0. 8 m。锚杆与防水板间采用止水胶进行封闭; 对脱空区域采用比原设计混凝土强度等级高一级的细石混凝土灌注; 同时需对缺陷区域范围内采用0. 8 ∶ 1 的水泥砂浆注浆充填,注浆孔应提前预埋,间距1. 0 m×1. 0 m,当注浆压力达到设计终压0. 8 MPa 以内并稳定5 min 以上,可结束注浆充填。

3)当无筋地段拱部欠厚值在设计厚度1/3 以上,范围在每延米拱部面积1/5 以上(欠厚环向长度大于3 m),有筋地段拱部欠厚值在设计厚度1/2 以上时,采用拆除欠厚范围混凝土衬砌重建的方法。

衬砌背后空洞治理前后对比如图4 所示。

图4 衬砌背后空洞治理前后对比图

3. 4 案例启示

通过某铁路隧道病害治理实践,基于研究现状的材料、通用设备、传统工法与经验化决策模式实现了多病害有效治理,但结合材料、设备、工法、系统4 类研究现状与工程实际,进一步明确了技术发展的核心需求,为后续趋势提供了全面工程支撑。

1)绿色化需求。案例中采用的环氧树脂浆液等材料存在一定的挥发性,衬砌拆除、混凝土凿除等传统工艺产生的建筑垃圾处理压力较大。未来需推动治理材料向低挥发、可降解、高耐久性升级,同步优化施工工艺的低碳化水平,降低对隧道内部环境与周边生态的影响。

2)集成化需求。案例中裂缝、渗漏水、空洞等多病害治理,依赖分散的通用设备与独立工法分步实施,且因综合整治作业台车实体装备稀缺,需反复搭建脚手架调整作业平台。未来需研发一体化集成装备,将多病害治理流程整合优化,同时推动综合整治作业台车的工程化应用,简化施工环节、提升协同效率。

3)快速化需求。案例中衬砌重建、混凝土凿除、注浆充填等均采用传统原位工法,施工流程繁琐、周期长,对铁路正常运营干扰较大; 钻孔、凿槽等关键工序未配套专用设备,进一步降低了施工效率。未来需重点发展快速化治理工法,一方面推广预制构件装配式治理技术,减少现场施工作业步骤; 另一方面优化原位治理技术,如改进喷射式治理工法、探索3D 打印原位治理工艺,缩短单工序施工时间,最大限度降低对铁路运营的影响。

4)智能化需求。案例中病害排查依赖人工敲击+钻孔复核,易遗漏、效率低; 治理方案完全依托人工经验决策,未借助铁路隧道专用智能推荐决策系统,缺乏材料选型、设备匹配、工法参数的精准建议,与现有系统建议宽泛、对现场指导意义有限的现状契合。未来需构建适配铁路隧道的智能推荐决策系统,整合病害参数、材料特性、设备性能、工法要求等数据,提供精准决策支持。

4 铁路运营隧道结构病害治理技术发展趋势

通过对研究现状的调研总结,结合铁路运营隧道特点,绿色化、集成化、快速化、智能化是铁路运营隧道结构病害治理技术的发展趋势。

4. 1 绿色化治理材料

治理材料将逐步向超强、耐久和环保方向发展。不仅具备卓越的力学性能和更长的使用寿命,而且绿色环保,生产和使用过程中对环境破坏更小。

4. 1. 1 隧道喷射治理用高性能水泥基复合材料

喷射混凝土作为治理材料日益受到重视,尤其在隧道抢修治理工程方面,喷射混凝土施工工艺具有显著优势,可以省去制模支模、浇筑振捣和拆除模具等繁琐步骤,极大地节省材料和节约时间。然而,目前普通喷射混凝土存在早期和后期强度较低、韧性较差、后期干燥收缩大、易开裂、抗渗性差、耐久性和环境适应性较差等问题,导致采用普通喷射混凝土治理效果不理想。

为了应对这些挑战,同时响应绿色化需求,未来需开发具备超早强、无收缩、高抗裂、高抗渗、高耐久功能的环保型隧道喷射治理用水泥基复合材料。这些材料不仅能缩短运营隧道结构病害治理时交通中断的时间,降低时间成本,还能提高工程治理的全生命周期质量,减少材料浪费,降低碳排放,助力绿色耐久的隧道结构病害治理技术发展。

4. 1. 2 隧道系统性治理抗渗堵漏绿色水泥基材料

由于隧道自身结构特点的特殊性以及地形环境的复杂性,施工工序多,结构特殊且复杂,结构受力状态变化频繁,质量控制点多,施工技术难度大和维修不便等原因,渗漏水问题成为隧道普遍存在的病害之一。抗渗堵漏材料种类多样,产品丰富,力学性能和适用情况各异,但未成系统,实际项目上往往直接根据经验采用现场材料较多的水泥基材料。因此,研制出以环境友好、成本低廉的水泥基材料为基础,满足不同使用功能和性能要求的系统性抗渗堵漏材料,对改变目前隧道渗漏水“年年处治,年年漏”的现象十分重要。需加强研制基于相同原材料、不同配方的材料,针对渗漏水量大、程度严重渗漏水的病害,研制强渗透、抗水冲刷、复合环保型注浆堵漏材料; 针对渗漏水范围小、程度较轻的渗漏水病害,研制早强、微膨胀、强粘结、速凝型嵌填堵漏材料。

4. 1. 3 纤维增强水泥基和聚合物基复合材料

掺杂纤维主要通过桥接、断裂、拔出和剥离等行为来分散和消耗体系断裂能,从而增强体系断裂韧性。隧道结构病害治理领域,尤其需要提高材料的抗拉强度和抗裂能力,减少或避免开裂对衬砌结构加固造成的不利影响,目前不同形式的纤维(如短切纤维、连续纤维和纳米颗粒) 已被用作砂浆或混凝土的增强材料,以改善其抗拉性能。钢纤维、碳纤维 、玻璃纤维、聚酰亚胺纤维、棉杆纤维、木质素纤维、剑麻-聚乙烯醇混杂纤维等均能不同程度增强材料韧性。从增强增韧效果、耐腐蚀性能、绝缘性能和性价比等方面综合考虑,玄武岩纤维作为一种具有高抗拉强度、耐高低温、耐侵蚀、不导电,且生产过程中几乎无毒害气体排放,能耗低、无污染的“绿色工业原材料”,随着生产工艺的进步,售价降低,综合性价比提高,已被我国列为重点发展的四大纤维之一。为了提高病害治理质量,需加强研制适用于隧道结构病害治理的玄武岩纤维增强复合材料,包括具有快速固化、高强高韧、施工便捷且抗渗耐久等优良性能的玄武岩纤维增强地聚物砂浆和玄武岩纤维增强超高性能混凝土。

4. 2 集成化治理设备

治理设备将趋于集成化和多功能化,集检测、修复、清理等多种功能于一体,减少设备的更换频率,提高施工效率。同时,设备设计将更加紧凑,以适应狭窄空间内的灵活操作,并通过模块化设计实现快速维护和升级。

4. 2. 1 铁路运营隧道结构病害综合整治台车

目前铁路隧道病害治理施工现场普遍采用人工临时搭建脚手架,且病害治理过程中长期依靠单一人力架立钢拱架。人工搭建脚手架如图5 所示。现有运营隧道中病害数量多且分散,采用人工搭建脚手架、架立钢拱架费时费力,效率低下。铁路隧道病害治理天窗时间有限,研制自动化程度高的集成化作业台车对改善作业方式、提高运营隧道结构病害治理效率极为重要。

运营铁路隧道结构病害快速治理台车首先需具备台车智能化展开作业功能,实现自动化程度高的“小尺寸收缩,大尺寸展开”,克服现有自动升降平台作业范围小、承载能力不足的缺点; 其次,搭载拌钻注检集成的注浆设备、衬砌拆除与重做集成的拆衬设备和锚喷集成的锚喷设备等多功能设备,配合作业台车,共同实现自动化打孔、注浆、拱架安装、衬砌拆除和衬砌重做等功能; 此外,需搭载实时检测装备或与检测数据互联互通实现自适应控制,接入信息化协同管控平台实现自动存储智能运算。铁路隧道病害快速治理自动化施工台车如图6 所示。

图5 人工搭建脚手架图

图6 铁路隧道病害快速治理自动化施工台车图

4. 2. 2 隧底病害综合治理台车

铁路隧道隧底病害直接影响列车运行的稳定性,轨道不平顺会导致列车运行时出现晃动、噪音增大等问题,严重制约铁路隧道高效安全服役。为确保铁路隧道的长期可靠运行,采用基底处置、钢管桩加固、注浆加固和拆换翻修等多种手段对隧底病害进行治理。铁路运营隧道天窗期时间有限,当隧底病害严重时,排除人员和设备进出场时间,一次天窗点往往无法完成全部治理工作,因此需临时架空线路,维持列车低速行车条件。传统架空线路采用轨束梁、D 型便梁等,隧道内空间狭窄,大型起重机械使用受限,施工主要依靠人力,劳动强度高,施工效率低。因此,未来发展应围绕集成化、快速化和智能化研制隧底病害综合治理台车,搭载自动化开挖和整平基底的处置设备,配置可伸缩钻孔和桩体安装的钢管桩加固设备,集成拌钻注检功能于一体的注浆加固设备,同时具备隧底架空功能。通过自动控制和监测系统,确保施工精度,提高隧底病害治理的效率和质量,减少施工过程中的安全隐患,降低施工人员数量,减轻劳动强度,在有限的天窗期内实现快速高效的隧底病害治理,保障铁路隧道的长期稳定运行。

4. 2. 3 3D 原位打印专用设备

3D 打印是一种以3D 模型文件为基础,运用某种可粘合材料,通过逐层打印的方式来构造物体的技术,又称增材制造,是快速成型技术的一种。隧道衬砌及局部异形构件3D 打印设备示意如图7 所示。近年来,3D 打印技术在土木工程领域,尤其是房屋建筑和道路桥梁领域得到了显著的发展和推广。清华大学的徐卫国团队自主研发了由数字建筑设计、打印路径生成、操作控制系统、打印机前端、混凝土材料等创新技术集成的混凝土3D 打印系统技术,打印出了混凝土桥梁和房屋。传统建筑3D 打印机设备、多自由度建筑3D 打印机器人仅可实现自下而上“逐层叠加”,可满足桥梁部件、建筑墙体等3D 打印。隧道领域的应用上,来自瑞士联邦理工的Swissloop Tunneling 团队设计了一种挤压式的衬砌3D 打印设备,采用热塑性聚合物材料冷却凝固的特性,进行了一次地下工程领域3D 打印设备的有趣尝试。另一种思路是开发反重力喷涂式打印,实现隧道病害的原位修复,这对3D 打印设备提出了更高要求。由于重力原因,目前3D 打印都是向下打印的,3D 水平或向上打印混凝土尚处于初步试验阶段,还有诸多问题需要解决,有待进一步研发。未来,还可集成衬砌局部拆除与3D 打印异形构件重做功能于一体,实现衬砌局部病害的快速修复治理。

图7 隧道衬砌及局部异形构件3D 打印设备示意图

4. 3 快速化治理工法

工法将更加注重快速施工技术的发展,缩短工期降低对铁路正常运营的影响。实现快速治理,一种方法是预制构件装配式治理,减少现场施工步骤; 另一种是改进技术水平,加快速度原位治理,如改进喷射式治理工法和3D 打印原位式治理工法。

4. 3. 1 装配式治理工法

2016 年2 月22 日,国务院出台了《关于大力发展装配式建筑的指导意见》。我国建筑行业随着城市化进程不断加快,奉行经济、绿色、可循环的发展理念,大力发展装配式建筑,推动了装配式建筑的高速发展。随着我国隧道与地下工程领域不断发展,装配式建造模式和理念也逐步向隧道与地下工程领域扩展。装配式工法应用于运营隧道病害结构治理可提高治理效率,省时省力。装配式治理工法可应用于更换衬砌,模块化设计使衬砌更换作业更加高效,可以快速替换受损部位,有效提高隧道结构的耐久性和安全性; 还可应用于套衬加固,通过预制UHPC 套拱,不仅能够快速增强原有结构强度,而且不侵入隧道建筑限界。此外,波纹板加固工法依赖装配式波纹板的使用,因其轻质、高强度特点适合隧道拱顶或侧墙病害修复,将其应用于隧道混凝土原材料、拌合用水缺乏的地段以及工期紧迫、应急抢险工程地段具有明显优势。构件预制化装配式施工作为工程发展的重要标志,国内隧道领域装配式工法目前主要应用在盾构工程中,在铁路运营隧道结构病害治理方面的研究和应用是未来的一个重要发展方向。

4. 3. 2 喷射式治理工法

喷射混凝土是隧道工程中常见的衬砌加固措施,具有操作简单、施工快速的显著优点。随着新材料、新设备和计算机技术的发展,改善的喷射式治理工法可有效提升运营隧道结构病害治理效能。首先,材料性能的提升是关键,通过研发高性能纤维增强喷射混凝土、自修复材料、绿色低碳材料、快速固化材料等,显著增强喷射层的强度、耐久性,降低施工粉尘与噪音,缩短施工周期。其次,自动化与智能化技术的应用将推动喷射设备向自动化、智能化方向发展,结合精确控制技术和实时反馈系统,优化施工效率并提高施工质量。同时,针对不同病害的专用喷射工法将更加细化,以满足隧道渗漏水、裂缝等多种病害治理需求。最后,喷射式工法将更多地与其他工法相结合,如布置锚杆、粘贴纤维网格、布设钢筋网等结构加固措施,形成更为综合的隧道病害治理方案。喷射式综合治理工法应用场景如表10 所示。这些发展方向体现了喷射式工法在提高施工质量、效率和环境可持续性方面的巨大潜力。

4. 3. 3 3D 打印原位式治理工法

混凝土3D 打印技术因无模化、灵活化、自动化、快速化等建造优势,在建筑、桥梁、基础设施等领域迅速兴起,是推动智能建造发展的革新技术。隧道工程领域3D 打印技术还仅被应用于模型试验中,面向隧道工程智能化和自动化建造,将3D 打印技术用于衬砌的异型结构构件制作,对革新混凝土衬砌的建造方式具有重要意义。3D 打印最大的技术优势是个性化定制,异形构件制造。一方面,可应用于隧道工程特殊部位的异形构件预制,包括隧道仰拱、隧道治理用的异形混凝土试块以及隧道洞内道路两旁的电缆水沟U 形槽与盖板等,即装配式治理工法; 另一方面,可在洞内原位扫描、识别、修复,实现改进的喷射式工法原位快速治理,即喷射式治理工法。

已有学者提出了一种采用3D 打印玄武岩纤维增强地聚物砂浆治理隧道结构的施工方法。隧道结构受损原位治理示意如图8 所示。1)采用超宽带三维成像探地雷达的热成像雷达技术扫描隧道结构,分析获得受损或破坏部位三维轮廓图; 2)把受损或破坏部位三维轮廓图导入到3D 打印程序中进行打印路径编程; 3)采用3D 打印玄武岩纤维增强地聚物砂浆,打印隧道结构原位治理块; 4)采用精细化控制破除设备破除受损或破坏部位; 5)采用粘结剂处理原位治理块与隧道原有结构之间的界面。将3D 打印技术应用于隧道混凝土结构的治理,未来可组合使用装配式治理工法、喷射式治理工法,但异形混凝土构件与原有衬砌结构之间的界面粘结是当前面临的技术难题,有待研究突破。

4. 4 智能化治理系统

国务院于2021 年12 月印发《“十四五”现代综合交通运输体系发展规划》,发展目标一节强调要实现技术装备更加先进,包括第五代移动通信(5G)、物联网、大数据、云计算、人工智能等技术与交通运输深度融合。现阶段隧道智能监控量测系统(平台)研究火热,然而对运营隧道结构病害治理智能推荐决策系统的关注不足。

表10 喷射式综合治理工法应用场景

图8 隧道结构受损原位治理示意图

未来要加快搭建更加智能、更加全面、更具指导性的智能推荐决策系统。以知识图谱为基础,融合工程规范知识库、隧道结构病害治理技术专家知识库(包括材料、设备和工法等方面传统与先进技术),运用智能推荐决策算法,实现智能化推荐,提高隧道治理效率和准确性,降低治理成本,提升隧道运营安全性和可靠性。

5 结论与展望

我国铁路运营隧道规模庞大,结构病害类型多样,成因复杂,针对铁路运营隧道结构病害治理技术,本文从治理材料、设备、工法及智能推荐决策系统4 个方面进行了总结与分析,主要结论与展望如下。

1)材料绿色化与性能提升。常用治理材料主要包括锚杆、钢拱架、纤维增强复合材料、砂浆、混凝土、注浆材料等。锚杆逐渐向超细高强钢筋发展,钢拱架逐渐向超高强度型钢发展,砂浆、混凝土及注浆材料虽基本满足使用要求,但在力学性能、耐久性能及环保性能方面仍存在提升空间。纤维增强复合材料(如玄武岩纤维)的推广尚处于初步阶段,需进一步优化性能与成本。未来应加快研发超强、耐久、绿色环保的高性能材料,实现低碳化和全生命周期的可持续发展,助力隧道病害治理的绿色化转型。

2)设备集成化与功能优化。隧道病害治理设备制造技术逐步成熟,但集成化、多功能化专用设备和综合整治设备发展滞后,多数仍停留在概念设计或局部试用阶段,缺乏能完全满足施工现场对效率和功能需求的实际产品。未来应研发集成检测、修复、清理等功能于一体的设备,提升自动化与模块化水平,优化功能配置,减少设备更换频率,提高施工效率与灵活性,以更好适应铁路运营隧道的高效施工需求。

3)工法快速化与效率提升。传统工法施工复杂、耗时长,难以适应铁路运营隧道有限天窗期的需求。喷射式、装配式、3D 打印技术等工法更加注重快速施工技术的发展,在提高施工质量、效率和环境可持续性方面有巨大潜力,但目前实际应用存在较多问题,应用有限。未来需优化这些工法并研发快速起效的治理材料,满足速凝、抗渗、高强、耐久等多重需求,同时结合信息化技术提升施工组织与管理效率,确保隧道治理在短时间内完成并恢复正常运营。

4)治理智能化与系统升级。现有隧道运维系统在公路隧道的数据采集、分析处理、养护决策和业务管理等方面已初步实现相关功能,但病害治理的推荐决策功能较弱,缺乏配套材料、设备及工艺工法的具体指导,难以对施工现场提供有效帮助,铁路隧道的智能决策系统尚属空白。未来应结合人工智能、大数据及物联网技术,实现病害诊断与治理方案的自动生成,全面提升隧道病害治理的智能化水平。

隧道网版权及免责声明:

凡本网注明“来源:隧道网”的所有作品,版权均属于隧道网,未经本网授权,不得转载、摘编或以其它方式使用上述作品。已经本网授权使用作品的,须在授权范围内使用,并注明“来源:隧道网”。违反上述声明者,本网将保留追究其相关法律责任的权利。凡本网来源注明为非隧道网的作品,均转载自其它媒体,转载目的在于传递更多信息,该文章仅代表作者观点,并不代表本网赞同其观点或对其真实性负责,请读者自行核实相关内容,仅作参考。如因作品内容、版权和其它问题请与本网联系。

关键词

相关文章

网友评论

发表评论

发表评论 (回复限1000字以内!)

加载更多...


隧道网手机版
隧道网微信公众号
╳ 关闭